Work
Photography
Resume
Feel free to reach out!
Marcus Ian
Work
Photography
Resume
Feel free to reach out!
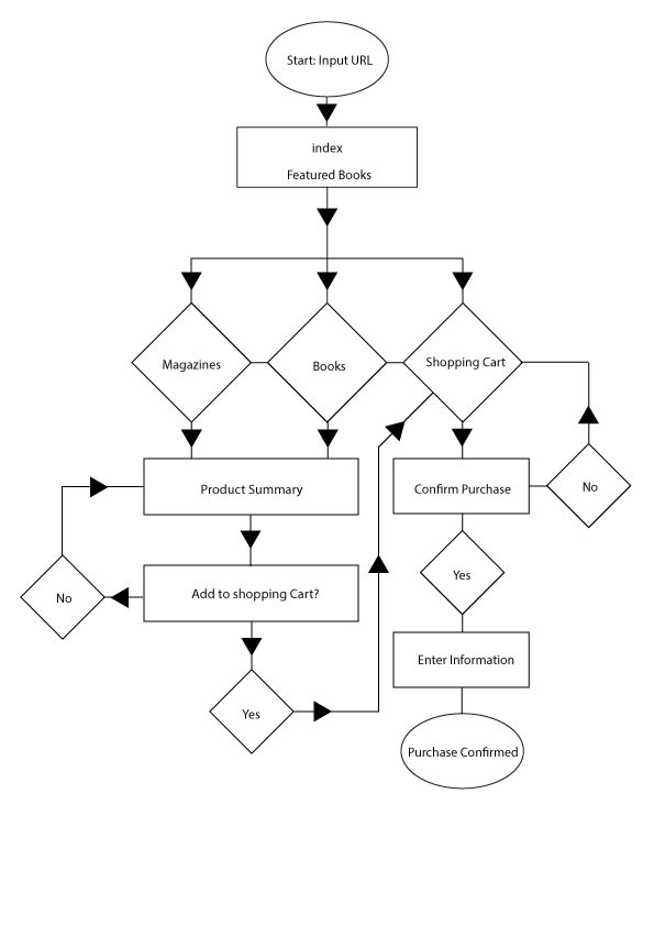
Lovely Reads
A website selling novels targetted at the ladies
Final
Moodboard
Color Scheme
Wireframing
Initial Mockup
UX Design
Comtemplating Typefaces
↑